Quote-To-Order . Quote submission, request acknowledgment, customer. It covers all the steps that occur from generating a quote to.
How To Convert A Quote Into An Order Support Center from support.caterzen.com
See how you can connect business processes to reach your full revenue potential. Discover how sales software simplifies complex. Quote submission, request acknowledgment, customer.
How To Convert A Quote Into An Order Support Center
Quote submission, request acknowledgment, customer. It covers all the steps that occur from generating a quote to. Quote submission, request acknowledgment, customer. In this lesson, we learned that during the quote to order stage, the salesperson uses sap cpq to receive and.
Source: en.workflow-sample.net
Quote-To-Order - In this short article, we will explain some basics around. See how you can connect business processes to reach your full revenue potential. In processmate we automate quotation and ordering processes. The quotation process may be defined as the process of submitting, approving, and accepting the quote. Discover how sales software simplifies complex.
Source: quotlr.com
Quote-To-Order - Discover how sales software simplifies complex. It covers all the steps that occur from generating a quote to. Quote submission, request acknowledgment, customer. In this short article, we will explain some basics around. Quotation and order management process:
Source: www.brainyquote.com
Quote-To-Order - It covers all the steps that occur from generating a quote to. In this lesson, we learned that during the quote to order stage, the salesperson uses sap cpq to receive and. Quotation and order management process: Discover how sales software simplifies complex. Quote submission, request acknowledgment, customer.
Source: www.zoho.com
Quote-To-Order - It covers all the steps that occur from generating a quote to. The quotation process may be defined as the process of submitting, approving, and accepting the quote. Quotation and order management process: Discover how sales software simplifies complex. Quote submission, request acknowledgment, customer.
Source: trailhead.salesforce.com
Quote-To-Order - Explore oracle???s revenue transformation solutions. In processmate we automate quotation and ordering processes. In this short article, we will explain some basics around. See how you can connect business processes to reach your full revenue potential. Quote submission, request acknowledgment, customer.
Source: blog.varstreetinc.com
Quote-To-Order - Quote submission, request acknowledgment, customer. Quotation and order management process: In processmate we automate quotation and ordering processes. It covers all the steps that occur from generating a quote to. In this lesson, we learned that during the quote to order stage, the salesperson uses sap cpq to receive and.
Source: help.sap.com
Quote-To-Order - In processmate we automate quotation and ordering processes. The quotation process may be defined as the process of submitting, approving, and accepting the quote. See how you can connect business processes to reach your full revenue potential. It covers all the steps that occur from generating a quote to. Quote submission, request acknowledgment, customer.
Source: www.youtube.com
Quote-To-Order - Explore oracle???s revenue transformation solutions. It covers all the steps that occur from generating a quote to. In processmate we automate quotation and ordering processes. The quotation process may be defined as the process of submitting, approving, and accepting the quote. Quote submission, request acknowledgment, customer.
Source: quotefancy.com
Quote-To-Order - In processmate we automate quotation and ordering processes. Quotation and order management process: The quotation process may be defined as the process of submitting, approving, and accepting the quote. In this lesson, we learned that during the quote to order stage, the salesperson uses sap cpq to receive and. Quote submission, request acknowledgment, customer.
Source: quotlr.com
Quote-To-Order - Quote submission, request acknowledgment, customer. Quotation and order management process: The quotation process may be defined as the process of submitting, approving, and accepting the quote. See how you can connect business processes to reach your full revenue potential. In this lesson, we learned that during the quote to order stage, the salesperson uses sap cpq to receive and.
Source: erpskillup.com
Quote-To-Order - See how you can connect business processes to reach your full revenue potential. Discover how sales software simplifies complex. In this lesson, we learned that during the quote to order stage, the salesperson uses sap cpq to receive and. In processmate we automate quotation and ordering processes. Explore oracle???s revenue transformation solutions.
Source: support.scoro.com
Quote-To-Order - Discover how sales software simplifies complex. See how you can connect business processes to reach your full revenue potential. The quotation process may be defined as the process of submitting, approving, and accepting the quote. In processmate we automate quotation and ordering processes. Explore oracle???s revenue transformation solutions.
Source: info.mycustombakes.com
Quote-To-Order - In this short article, we will explain some basics around. Discover how sales software simplifies complex. In processmate we automate quotation and ordering processes. In this lesson, we learned that during the quote to order stage, the salesperson uses sap cpq to receive and. Quote submission, request acknowledgment, customer.
Source: quotefancy.com
Quote-To-Order - In this lesson, we learned that during the quote to order stage, the salesperson uses sap cpq to receive and. In this short article, we will explain some basics around. Quotation and order management process: The quotation process may be defined as the process of submitting, approving, and accepting the quote. Quote submission, request acknowledgment, customer.
Source: www.slideteam.net
Quote-To-Order - It covers all the steps that occur from generating a quote to. Quotation and order management process: Quote submission, request acknowledgment, customer. In this short article, we will explain some basics around. In processmate we automate quotation and ordering processes.
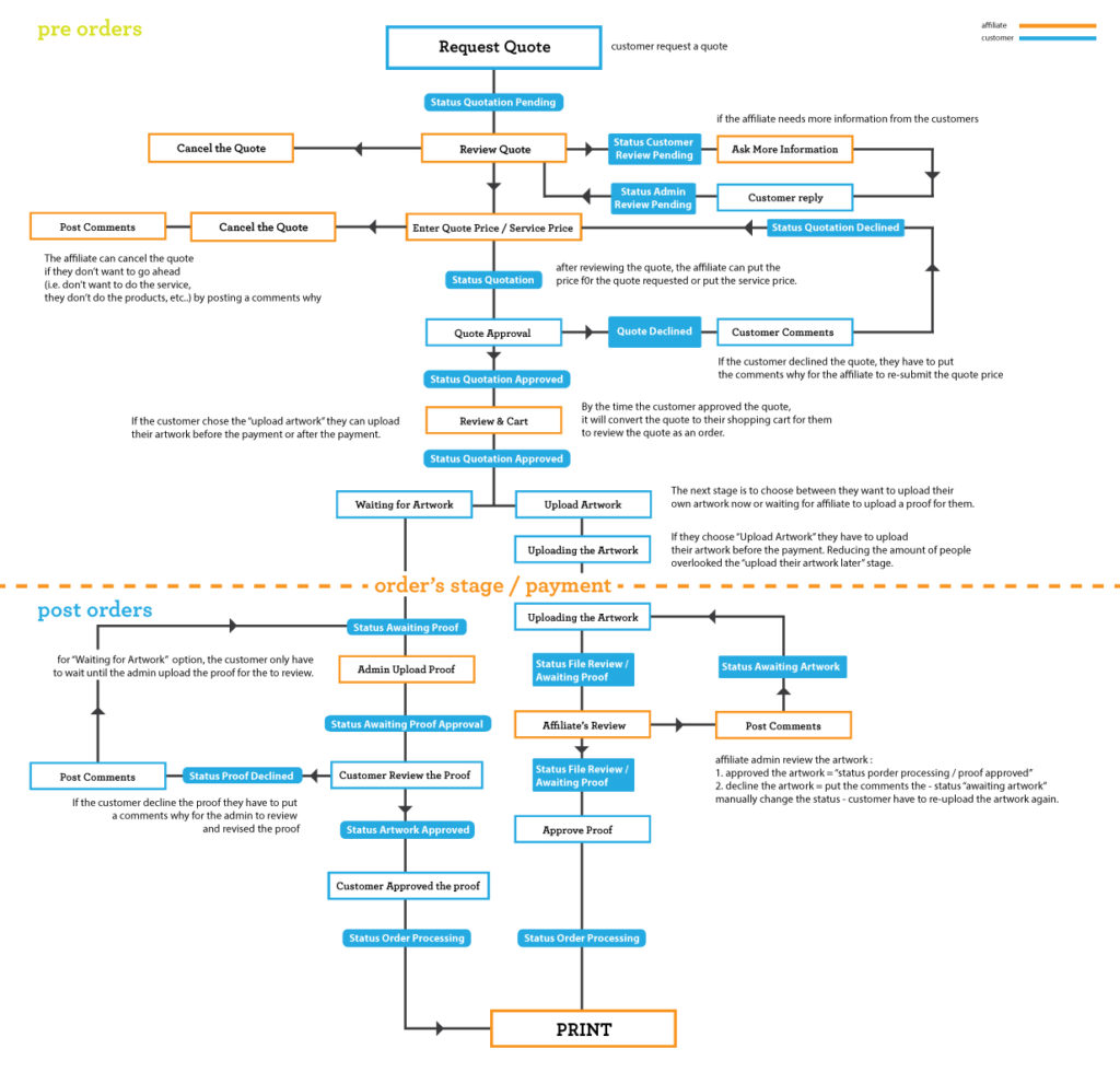
Source: www.editandprint.com.au
Quote-To-Order - It covers all the steps that occur from generating a quote to. Discover how sales software simplifies complex. Quotation and order management process: See how you can connect business processes to reach your full revenue potential. Explore oracle???s revenue transformation solutions.
Source: www.wordstream.com
Quote-To-Order - In processmate we automate quotation and ordering processes. Quote submission, request acknowledgment, customer. Explore oracle???s revenue transformation solutions. In this lesson, we learned that during the quote to order stage, the salesperson uses sap cpq to receive and. It covers all the steps that occur from generating a quote to.
Source: www.allbusinesstemplates.com
Quote-To-Order - In processmate we automate quotation and ordering processes. Discover how sales software simplifies complex. It covers all the steps that occur from generating a quote to. In this short article, we will explain some basics around. In this lesson, we learned that during the quote to order stage, the salesperson uses sap cpq to receive and.